疫情发病特点(疫病的发病特点是)
23个病例呈现同单位 、同家庭、同娱乐场所聚集性发病,出现“1传13 ”个案...
个病例呈现同单位、同家庭 、同娱乐场所聚集性发病,出现“1传13”个案,此次疫情具有聚集性、传染性强等特点。具体介绍如下:疫情特点 此次疫情确诊病例与西北疫情轨迹重叠 ,属于德尔塔变异株 。早期病例多为年轻人,活动范围广、接触面大 、参加活动多,点位涉及酒店、餐馆、会场等人员密集场所。

截至近来成都市已报告23例病例 ,呈现出传染性强 、同家庭、同单位、同餐饮娱乐场所聚集发病等特点。同时,由于德尔塔变异株的传播力更强,此次疫情中也出现了1传13的特殊案例 。这样的个案给成都疫情防控工作提出极大挑战。

聚集性疫情是指在14天内 ,在小范围,如一个家庭,一个工地 ,一个单位等,发生两例及以上的确诊病例。且病例间存在因密切接触导致的人际传播的可能性,或因共同暴露而感染的可能性 ,这种情况就叫做聚集性疫情 。对于聚集性疫情防控的建议 在传染病或者食物,水源污染的情况下,就有可能发生聚集性疫情。

人间鼠疫疫情的特点不包括
综上所述,人间鼠疫疫情的特点不包括发生在动物鼠疫之前 ,而是具有继发性 、传染性强、病情严重、季节性以及社会影响大等特点。
鼠疫是由鼠疫耶尔森菌引起的自然疫源性疾病,通常在啮齿动物间流行,偶尔引发人间流行 。北京虽非鼠疫自然疫源地 ,但存在输入和传播风险。鼠疫起病急、病程短 、死亡率高、传染性强,败血性鼠疫和肺鼠疫不加治疗的病死率为30%-100%。鼠疫潜伏期较短,一般为1-6天 ,个别病例可达8-9天 。
鼠疫的临床表现感染鼠疫后,患者可能出现以下症状:全身症状:突发高热、寒战 、头痛、乏力等,严重者出现意识模糊、休克。局部症状:腺鼠疫患者会出现淋巴结肿大(常见于腹股沟 、腋下) ,疼痛剧烈;肺鼠疫患者则表现为咳嗽、胸痛、呼吸困难,甚至咳血痰。
周期性:人间鼠疫的流行常与鼠类自然疫源地的活动相联系,一般每隔几年或十几年可出现一次流行高峰。临床表现根据临床表现和病理变化特点 ,鼠疫可分为腺鼠疫 、肺鼠疫、败血症型鼠疫和其他类型鼠疫 。腺鼠疫:最为常见,除全身中毒症状外,以急性淋巴结炎为特征。
人类对鼠疫普遍易感,无天然免疫力 ,接触传染源的机会和频次影响感染差异。鼠疫的治疗方法及时就医:发病前10天内到过鼠疫流行区或接触过鼠疫病人,出现可疑症状应立即就诊 。隔离治疗:确诊或疑似病人需就地隔离治疗。药物治疗:首选链霉素,及时、足量 、联合使用敏感抗菌药物可取得较好疗效。
人间鼠疫的流行的特征为:(一)流行性:本病多由疫区籍交通工具向外传播 ,形成外源性鼠疫,引起流行、大流行 。(二)季节性:本病流行的季节与鼠类活动和鼠蚤繁殖情况有关。人间鼠疫多在6~9月,肺鼠疫多在10月以后流行。

新冠肺炎流行病学特点
新冠肺炎的流行病学特点主要包括传播途径、人群易感性、流行特征及不同人群的流行病学差异 ,具体如下:传播途径飞沫传播:新冠病毒主要通过感染者说话 、咳嗽、打喷嚏产生的飞沫传播,吸入含病毒飞沫可能感染 。在相对封闭环境中长时间暴露于高浓度气溶胶(如医院高风险操作环境)可能经气溶胶传播。
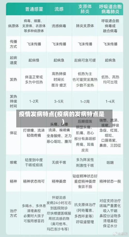
流感:症状通常比普通感冒重,起病急 ,主要表现为高热(体温可达39℃甚至更高)、寒战 、头痛、肌肉关节酸痛、极度乏力 、食欲减退等全身症状,常有咽喉痛、干咳,可有鼻塞、流涕 、胸骨后不适等。颜面潮红 ,眼结膜轻度充血 。部分患者以呕吐、腹痛、腹泻为特点,常见于感染乙型流感的儿童。
新型冠状病毒感染:症状多样,以发热 、干咳、乏力为主,部分患者伴有鼻塞、流涕、咽痛 、嗅(味)觉减退或丧失、结膜炎、肌痛和腹泻等症状;重症患者病情进展快 ,可出现呼吸困难。流行病学特点差异甲流:具有季节性,多在冬春季流行;主要通过飞沫传播,人群普遍易感。
新冠病毒肺炎:全身症状轻重不一 ,轻症患者全身症状可能较轻,但重症患者全身多器官受累,会出现严重的全身症状和并发症 。流行病学史 感冒:无明显流行病学关联 ,一年四季均可发病,没有明显的传染性聚集性特点,在人群密集场所或与感冒患者接触后也不一定会发病。
病原体差异非典由SARS冠状病毒(SARS-CoV)引起 ,而新型冠状病毒肺炎由SARS-CoV-2引发,二者属于不同冠状病毒亚型,基因序列存在明显差异。流行病学特点 传染源:非典以急性期患者为主要传染源;新冠传染源包括确诊患者和无症状感染者 ,隐匿性更强 。
新型冠状病毒肺炎 典型症状:发热 、咳嗽、乏力,部分患者伴有呕吐、腹痛 、腹泻等消化道症状。严重程度:症状可能逐渐加重,甚至出现呼吸困难、低氧血症等重症表现。